| News | 2003年7月8日 05:02 PM 更新 |
外見だけで判断できぬジャンクゆえ……
中古のCRTの良し悪しを判断するのは非常に難しい。外見がある程度きれいで電源が入れば、後は自宅に持って来て確認するしかない。いままで、数多くの中古CRTを購入し、いろいろ苦い経験をしたことから生まれたのが、今回紹介するハンディCRTチェッカーである。
詳しい説明をするよりも動作を見た方が早いだろう。
まず、CRTの電源を入れて写真1のように本機とCRTをケーブルで接続する。画面にカラーバーが表示されれば、とりあえずは動作しているのが分かる。本機は写真2に示す通り、手の平にすっぽり入るほどのサイズだ。


このチェッカーを作った目的は、ジャンクのCRTが動作するかを素早く調べるためなので、計測器レベルの厳密さは求めていない。
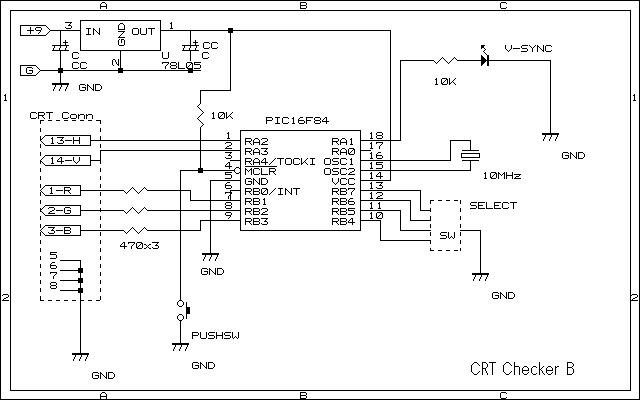
基本的な機能は、米Microchip Technolgyの8ビットワンチップマイコンPIC16F84(10MHz)を使ってCRTの水平同期および垂直同期の正負信号を生成し、ディスプレイへRGB信号を出力するというだけのものだ。縦1本のバー(色)の幅がマイコンチップ(以下PIC)の4命令時間分に相当する。それでも、簡単に不良CRTを見分けることができるので良しとした。
このチェッカーでチェックできるCRTの種類は、垂直同期が60Hzと75Hzの2種類、これに対応した画面のサイズが640×480ドット、800×600ドット、1024×768ドットの3種類である。すべてを組み合わせると6種類となるが、実際には5種類を作った。これらの切り換えはDIPスイッチで行う。
| -- | 画面サイズごとの水平同期(KHz) | ||
| 垂直同期(Hz) | 640×480 | 800×600 | 1024×768 |
| 60Hz | 31.6 | 37.6 | 48.3 |
| 75Hz | 37.6 | 46.5 | -- |
画面の種類を切り替えるときには赤の押しボタンスイッチを押してPICをリセットする。すると再起動の後に種類が切り替わる。また、数分で自動的にスリープモードになってCRT表示をやめるので、このボタンスイッチを押して再度表示させることもできるようになっている。
上記のように、バー(色)の幅はPICの4命令時間分で表示しているので、画面のサイズが大きくなってくるとバーの幅が広くなる。
最大の水平同期周波数48.3KHzのときには、1ライン上の表示時間(単純計算)は20.7マイクロ秒となる。有効表示画面時間はさらに少なくなり16マイクロ秒程度。
一方、CPUは10MHzというクロック周波数で、命令実行時間はクロック周波数の4分の1(=2.5MHz)なので、1命令の実行にかかる時間は0.4マイクロ秒となる。このチェッカーは4命令(1.6マイクロ秒)で色を切り替えているので、有効表示時間内(約16マイクロ秒)での表示色数は16÷1.6=10色となり、カラーバー8色に2色分プラスされたバーが表示されることになる。
各画面モードでは同期信号の極性が異なるので、それらをサポートしつつRGBのピンより0ボルトまたは0.6ボルトを順に出力しカラーバーを表示させる。このチェッカーを測定器として使う人はまずいないと思うが、同期信号の時間やパルス幅、信号レベルなどは正確ではないのでそのような使い方はしないようにしてほしい。
(注:ロジカル1はRGB各ライン直列に抵抗を入れて、出力される5ボルトを分圧して0.6ボルトぐらいにしている。ロジカル0はゼロボルトなので、抵抗をいれても0ボルトになる)
回路図はワンチップマイコンによるソフトウェア処理なので非常にシンプルだ。また、いずれの部品も秋葉原などで入手可能なものばかりである。
CRTコネクタはPC/AT互換機用CRTに合わせて3段15ピンを使用する。筆者は使わなくなった古いグラフィックスカードからCRTコネクタを外して再利用したが、コネクタだけでも入手は可能である。
PICへのソフトの書き込みツールも秋葉原の秋月電子通商でキット販売しているし、PIC制作関連の書籍もいくつか出版されているので自作するときに十分参考になるだろう。

回路図にはLEDを取り付けるようになっているが、基板を製作するときに削除した。しかし、実際に使ってみると、動作状態が判らないのは不便なので外に取り付けている。これはCRTが悪いのか、電池がなくなったのか、スリープになったのかをこのLEDで判別できるからである。
いずれにしても、穴あきユニバーサル基板にでもこの回路を組み上げたら、次はワンチップマイコンへアセンブラ言語で作成した実行ファイルを書き込む作業となる。
ワンチップマイコンのソフト開発環境は、アセンブラから書き込みツールソフト、ライター回路図まですべてフリーで入手可能である。もちろん、市販の開発環境もある。ぜひ自分でソースプログラムを作成しCRTチェッカーを作ってもらいたい。参考に筆者がアセンブルした実行ファイルを添付しておこう。
最後に、参考として秋月電子通商のPICライターで書き込む場合の書き込みソフトのパソコン画面例を示す。

|
実行ファイルのダウンロードはこちら
※この実行ファイル(HEX)をワンチップマイコンに書き込むとCRTチェッカーが動作する |
[後田敏, ITmedia]
Copyright © ITmedia, Inc. All Rights Reserved.