ITmedia NEWS > 速報 >

自閉スペクトラム症(ASD)の発症メカニズムを新たに解明 東海大などがNature系列誌で発表 治療戦略に一石Innovative Tech

» 2026年04月15日 07時30分 公開

Innovative Tech:

2019年にスタートした本連載「Innovative Tech」は、世界中の幅広い分野から最先端の研究論文を独自視点で厳選、解説する。執筆は研究論文メディア「Seamless」(シームレス)を主宰し、日課として数多くの論文に目を通す山下氏が担当。イラストや漫画は、同メディア所属のアーティスト・おね氏が手掛けている。X:@shiropen2

 東海大学、理化学研究所、神戸大学の共同研究グループがNature Communicationsで発表した論文「Targeting notch signaling to restore neural development and behavior in mouse models of ASD」は、自閉スペクトラム症(ASD)の新たな発症メカニズムを解明した研究報告だ。

 現在、およそ100人に1〜3人の割合でみられるASDは、社会的コミュニケーションの困難や行動の偏りなどを中核症状とし、2〜3歳頃に症状が明らかになった後は基本的に生涯完治しないとされてきた。

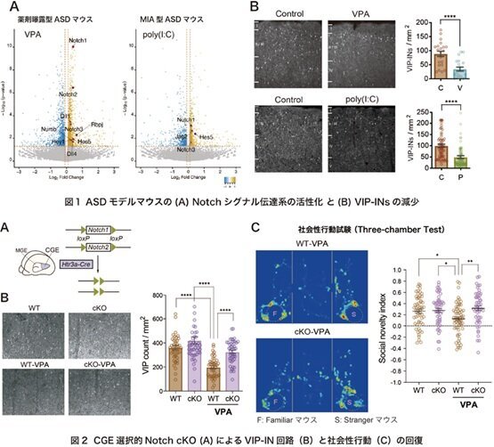
 発症には1200以上の関連遺伝子のほか、妊娠中の母体の感染や薬剤のばく露といった環境要因が複雑に関わっている。研究グループは、これら多様な要因を持つ複数のASDモデルを網羅的に解析した。

 その結果、原因が異なっていても、胎児期の脳内において細胞の運命決定を担う「Notch(ノッチ)シグナル伝達系」が過剰に活性化しているという共通の病態を発見した。Notchシグナルが異常に働きすぎると、大脳の高度な機能に欠かせない「VIP陽性抑制性神経細胞」(VIP-INs)がうまく作られなくなる。VIP-INsは、脳内の不要なノイズを抑えて情報を正しく伝えるフィルターのような重要な役割を持っているため、数が減ることで脳の神経回路に障害が起きていた。

photo ASDモデルマウスでは胎児期にNotchシグナルが過剰に働いて神経細胞(VIP-INs)が減少するが、遺伝学的にこの信号を抑えると神経細胞の数と社会性行動にともに回復がみられた(プレスリリースより引用

 そこで研究グループは、胎児期のモデルマウスに対して、薬や遺伝学的手法を用いてNotchシグナルの過剰な働きを抑える実験を行った。その結果、生まれて成長した後の神経回路が正常な状態に近づき、ASDに特有の社会性障害や同じ行動を繰り返す症状が改善されることが確認された。

photo 胎児期にNotch活性阻害剤を投与したマウスでは、ASDに特徴的な行動が減少し、脳内の細胞構成も回復した(プレスリリースより引用

 今回の研究では、胎児期における細胞分化の乱れがASDの根本的な原因であると示唆された。多様な要因が絡むASDに対して、脳が発達する初期の段階にアプローチするという新しい治療の道筋を示しており、今後の早期診断技術の発展とともに、出生前医療など、将来的な医療への応用が期待されている。

Copyright © ITmedia, Inc. All Rights Reserved.

アイティメディアからのお知らせ

あなたにおすすめの記事PR