Google Cloud、生成AI導入の「設計図」101選を公開 脱・概念実証、実用化を促進AIニュースピックアップ

Googleは生成AI導入を支援する「101のアーキテクチャブループリント」を公開した。業界横断的に有効な設計指針を提供し、PoCから本番運用への移行を促進する実践的な指針となっている。

» 2025年09月09日 08時00分 公開
[後藤大地有限会社オングス]

この記事は会員限定です。会員登録すると全てご覧いただけます。

 Google Cloudは2025年8月22日(現地時間)、生成AIの具体的な導入を支援するための技術ガイド「101のアーキテクチャブループリント」を公開した。同社が公表した生成AIのユースケース集を補完するものであり、実際の開発や業務適用に利用できる設計指針を提供している。

開発者必見 生成AI活用の設計指針101選

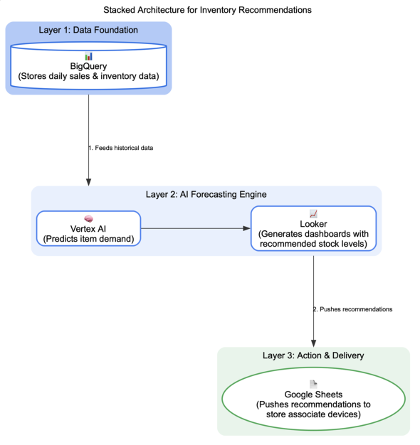
 同ガイドは顧客企業の利用事例を基に整理されており、効果が見込める設計パターンを業界横断で示している。各項目には想定されるビジネス上の課題と、それを解決するための「Google Cloud」の技術スタックが明記されている。例えば、小売店のマネジャーがリアルタイムで在庫状況を確認するシステムであれば以下のように、データ基盤、需要予測、フロントエンドの3層に分けて構築することが推奨されている。

小売店のマネジャーがリアルタイムで在庫状況を確認するシステムの構築例(出典:Google CloudのWebサイト)

 この他に公表されている例の一部は以下の通りだ。

  • 実店舗とオンライン店舗の顧客体験の統合
  • 店舗管理者へのリアルタイム在庫推奨
  • 商品検索の高速化とパーソナライズ
  • 店舗業務のAIによる効率化
  • 映像や音声を活用した顧客サポートアシスタント
  • SEO対応のユニークな商品説明生成
  • 写真を利用した商品検索
  • リアルタイムのレコメンデーションエンジン構築
  • 顧客フィードバックの自動分類と分析
  • 電子メールでのベンダー提案比較

 掲載されている設計例は、小売業や金融、ヘルスケア、製造など10の主要産業分野ごとにまとめられている。小売分野に関しては、実店舗とオンライン店舗の在庫・価格・販促情報を統合して一貫した顧客体験を実現するアーキテクチャや、店舗管理者にリアルタイムの在庫推奨を提示する仕組みが示されている。これらは、「Google Kubernetes Engine」(GKE)や「BigQuery」「Vertex AI」「Apigee」などのGoogle Cloudのサービス群を組み合わせて構築できる。

 今回の発表は、単なるユースケースの紹介にとどまらず、ユーザー自身が自社に適用しやすいアーキテクチャを提示する点に意義がある。このブループリントを参照することで、プロトタイプの立ち上げやPoC(概念実証)から本番運用までの移行期間の短縮を見込める。

 生成AIの利用は急速に拡大しており、アイデア段階から実運用への移行をどのように進めるかが課題となっていた。今回公開されたガイドは、その移行過程を技術的に補強する役割を担っている。

Copyright © ITmedia, Inc. All Rights Reserved.

アイティメディアからのお知らせ

注目のテーマ

あなたにおすすめの記事PR