国交省、船舶の通信エリアなどの検査体制強化 知床観光船沈没事故で 有識者会合も開催(2/2 ページ)

» 2022年05月10日 21時39分 公開
[ITmedia]
前のページへ 1|2       

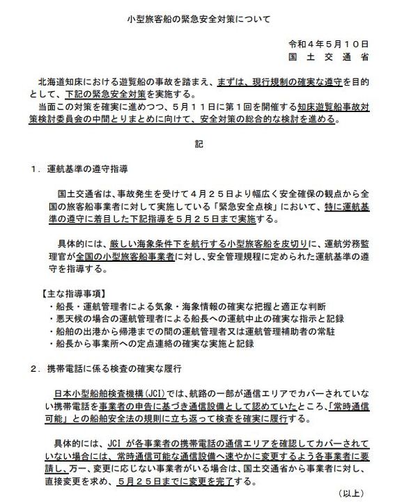
 その他、事業者向けの通知では、▽船長・運航管理者による気象・海象情報の確実な把握と適正な判断、▽悪天候の場合の運航管理者による船長への運航中止の確実な指示と記録、▽船舶の出港から帰港までの間の運航管理者または運航管理補助者の常駐、▽船長から事業所への定点連絡の確実な実施と記録――を指示した。

photo 全国の事業者への通知

 事故は4月23日午後1時ごろに発生。約1時間後に「カシュニの滝」付近で船は沈没し、14人が死亡、12人が行方不明のままとなっている。事故を受け、国交省は11日にも有識者を交えた検討会議を開催する。会合では安全管理規定や船舶検査の実効性確保などがメインテーマになるとみられ、小型船舶を使って旅客を輸送する上での安全対策を総合的に検討し、今夏にも中間とりまとめを行う方針だ。

photo 知床遊覧船の運航ルート(出典:同社公式Webサイト)
photo 有識者会議の概要
前のページへ 1|2       

Copyright © ITmedia, Inc. All Rights Reserved.

アイティメディアからのお知らせ

SaaS最新情報 by ITセレクトPR
あなたにおすすめの記事PR