ITmedia NEWS > 科学・テクノロジー >

人はなぜ規則に従うのか? “信号無視でお金がもらえる”状況で検証 英国チームが発表Innovative Tech

» 2025年06月11日 08時00分 公開
[山下裕毅ITmedia]

Innovative Tech:

このコーナーでは、2014年から先端テクノロジーの研究を論文単位で記事にしているWebメディア「Seamless」(シームレス)を主宰する山下裕毅氏が執筆。新規性の高い科学論文を山下氏がピックアップし、解説する。

X: @shiropen2

 英ノッティンガム大学に所属する研究者らが発表した論文「Why people follow rules」は、「人はなぜ規則に従うのか」という疑問に答えるための実験を行った研究報告だ。

人はなぜ規則に従うのか? “信号無視でお金がもらえる”状況で検証

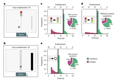
 実験では1万4034人を対象に次のような内容を実施した。参加者はコンピュータ画面で丸を動かし、赤信号を通過してゴールを目指す。持ち時間は20秒で、1秒ごとに報酬が減っていく。つまり、赤信号を無視してすぐにゴールすれば最も多くの報酬がもらえる。しかし「信号が青になるまで待つ」という規則が示されている。

 重要なのは、この実験が完全に匿名で行われ、誰も見ていないということだ。規則を破っても罰則はなく、誰にも迷惑を掛けない。それでも驚くべきことに、平均65.6%の人が報酬を犠牲にして規則を守った。信号待ちで報酬の約半分を失うにもかかわらずである。

信号無視実験において、過半数の参加者が報酬を犠牲にして規則に従った実験結果を示す図

 なぜ人は損をしてまで規則を守るのか。研究チームは4つの理由を検討した。「規則そのものへの敬意」「罰則への恐れ」「他人の目を意識すること」「他者への配慮」の4つだ。この実験では罰則もなく誰も見ておらず、他者への影響もないため、純粋に規則への敬意と社会的な期待だけが理由となる。

 別の実験では、他の参加者の行動を伝えるとどうなるかを調べた。「他の人の0〜20%しか規則を守らない」と告げられた場合の順守率は平均35.2%だったのに対し、「他の人は81〜100%守る」と告げられた場合の順守率は平均56%であった。個人レベルでは、19%が他者に関係なく常に規則を守り、29%は常に規則を破り続けた。

 別の実験では、他者の行動を実際に観察する影響を検証。参加者は最初1人で課題を行い、次に6人の他の参加者の動きを見ながら課題を行い、最後にまた1人で行った。結果は6人全員が違反する場合、順守率は基準の77%から55%に低下したが、それでも半数以上が規則を守った。

規則違反は伝染するものの、規則順守率は依然として高いことを示す

 研究者たちは、規則違反が慈善団体への寄付を取り消すという「他者への影響」を加えた実験も行った。これにより少しだけ順守率が上昇した。 

 さらに違反者を罰する仕組みも導入した。10%の確率で全報酬を失う弱い罰則ではほとんど変化がなかったが、90%の確率の強い罰則では順守率が77.8%まで上昇。しかし100%には達せず、約6%の人は非合理的にも無条件で規則を破り続けた。

基準条件から外部性(寄付を取り消す)・弱い罰則・強い罰則の条件別に比較した図

 これらの実験を通じて、約23%の人は他人がどう行動しようと関係なく規則を守る「無条件派」で、約30%は周りの人が規則を守るなら自分も守るという「条件付き派」であることが明らかになった。

Source and Image Credits: Gachter, S., Molleman, L. & Nosenzo, D. Why people follow rules. Nat Hum Behav(2025). https://doi.org/10.1038/s41562-025-02196-4

【訂正:2025年6月11日午前10時35分:当初、米ノッティンガム大学と記載していましたが、正しくは英国のノッティンガム大学でした。おわびして訂正いたします。】

Copyright © ITmedia, Inc. All Rights Reserved.

アイティメディアからのお知らせ

あなたにおすすめの記事PR