メディア
ITmedia AI+ >

LLMと感覚性失語症、情報処理に類似性 東大が明らかに

» 2025年05月23日 17時08分 公開
[ITmedia]

 東京大学などの研究チームは5月15日、大規模言語モデル(LLM)と、感覚性失語症当事者の脳の情報処理が似ているとの研究成果を発表した。数理解析により、両者の情報処理のパターンを分析。類似性を明らかにしたという。

LLMと感覚性失語症、情報処理に類似性 東大が明らかに(画像はプレスリリースより引用、以下同)

 LLMではしばしば、誤っている情報をもっともらしく出力する「ハルシネーション」と呼ばれる現象が発生する。一方、言葉の意味を理解する能力が低下する感覚性失語症の代表である「ウェルニッケ失語症」の当事者には、「言葉はよどみなく出るのだけれども、よく聞くと意味のないことや一貫性のないことを話している」などの症状がみられるという。

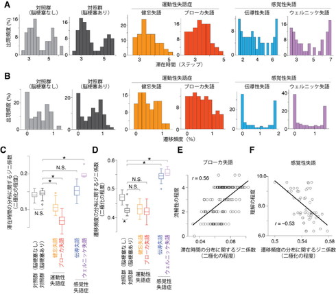
 研究チームは、この類似性に着目。ウェルニッケ失語症を含めた感覚性失語症と、言葉の意味は理解できるものの発しにくくなる運動性失語症の当事者、失語症ではない人たちのグループを用意し、脳の神経活動を視覚化する「fMRI」を使って計測した。分析手法には、活動の安定状態と、その安定状態をどの程度の頻度で移動するのかを地形図のように表して解析する「エネルギー地形解析」を採用した。これにより、失語症患者の脳の活動を数理的に表現し、LLMと比較できるようになったという。

解析の流れ
各失語症の脳活動のパターン(1/2)
各失語症の脳活動のパターン(2/2)

 他方、LLMとして米Googleの「ALBERT」と米OpenAIの「GPT-2」、米Metaの「Llama-3.1」、国立情報学研究所の「LLM-jp-3」を用意し、内部の情報処理をエネルギー地形解析で分析した。結果、全てのLLMがウェルニッケ失語症など感覚性失語症の当事者の脳に近い情報処理パターンを示したという。

失語症とLLMの情報処理パターンの比較(画像は公開された論文より引用

 この結果に対し、研究チームは「LLMはその内部状態もウェルニッケ失語症に代表される感覚性失語症に似ている可能性がある」と説明する。一方で、情報処理のパターンが似ていたとしても「LLMにしばしば認められるハルシネーションなどの『流ちょうだけど不正確』という症状をどのように生み出すのか、そのメカニズムは不明」と補足している。

 この研究は、東京大学国際高等研究所ニューロインテリジェンス国際研究機構(WPI-IRCN)の渡部喬光教授らの研究グループが行った。研究成果は、米学術雑誌「Advanced Science」に14日付で掲載された。

Copyright © ITmedia, Inc. All Rights Reserved.

アイティメディアからのお知らせ

SpecialPR
あなたにおすすめの記事PR