ITmedia NEWS > 科学・テクノロジー >

「運動不足」と「食べ過ぎ」、より肥満の原因になるのは? 都市住民や狩猟採集民など4000人以上で検証Innovative Tech

» 2025年08月12日 08時00分 公開
[山下裕毅ITmedia]

Innovative Tech:

このコーナーでは、2014年から先端テクノロジーの研究を論文単位で記事にしているWebメディア「Seamless」(シームレス)を主宰する山下裕毅氏が執筆。新規性の高い科学論文を山下氏がピックアップし、解説する。

X: @shiropen2

 米エロン大学や米デューク大学などに所属する研究者らが発表した論文「Energy expenditure and obesity across the economic spectrum」は、肥満の増加は運動不足と過食の両方が原因とされてきたが、どちらがより重要な要因なのかを調査した研究報告だ。

「運動不足」と「食べ過ぎ」、どちらがより肥満の原因になる?

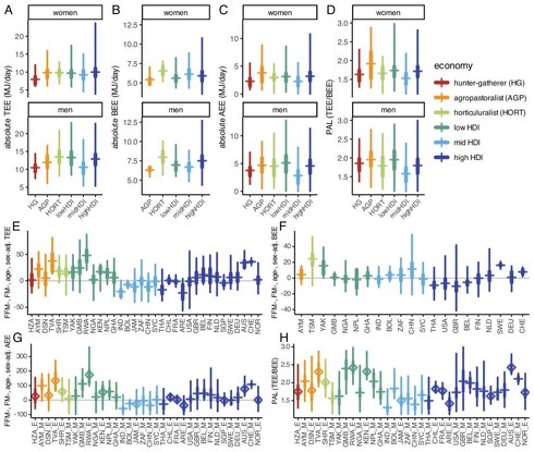
 研究チームは、アフリカの狩猟採集民や牧畜民から、米国や欧州の都市住民まで、世界34集団4213人の成人を対象に調査を実施。エネルギー消費量の測定には、最も正確とされる二重標識水法を用い、7〜14日間にわたって総エネルギー消費量や体脂肪率、BMIなどの肥満指標を記録した。

 調査の結果、経済発展が進んだ社会ほど体重とBMI、体脂肪率が高かった。しかし意外なことに、総エネルギー消費量もまた経済発展とともに増加していた。先進国の人々は運動不足どころか、むしろ多くのカロリーを消費していたのだ。

 これは主に体格が大きいためだが、体格の影響を統計的に除去しても、総エネルギー消費量の減少はわずか6%程度に過ぎなかった。また、この減少は主に基礎代謝量の低下によるもので、身体活動によるエネルギー消費量は狩猟採集民も都市住民もほとんど変わらなかった。アフリカで獲物を追いかける狩猟民と、オフィスで働く人の活動エネルギー消費量がほぼ同じだったのだ。

経済発展レベル別にみた各種エネルギー消費量の比較

 研究チームがエネルギー消費量と肥満の関係を詳しく分析すると、消費量の違いで説明できる肥満の増加はわずか10分の1程度だったという。

 では何が肥満の原因なのか。研究チームは、エネルギー摂取、つまり食事に注目した。調査期間中、参加者の体重はほぼ安定していたことから、エネルギー消費量は摂取量とほぼ等しいと考えられる。経済発展した社会では絶対的なエネルギー消費量が多いことから、摂取カロリーも多いことを示唆する。

 特に「超加工食品」の摂取割合と体脂肪率の関係に注目した。超加工食品は、インスタント麺やスナック菓子、清涼飲料水などがその代表例だ。超加工食品は消化吸収が良すぎて、同じカロリーでも体に吸収される割合が高い。さらに満腹感を感じにくく、結果的につい食べる量が増えてしまう。25集団について分析したところ、食事に占める超加工食品の割合が高いほど、体脂肪率も高いことが明らかになった。

超加工食品の摂取割合が高い集団ほど体脂肪率も高くなる傾向を示す図

Source and Image Credits: A. McGrosky,A. Luke,L. Arab,K. Bedu-Addo,A.G. Bonomi,P. Bovet,S. Brage,M.S. Buchowski,N. Butte,S.G. Camps,R. Casper,D.K. Cummings,S. Krupa Das,S. Deb,L.R. Dugas,U. Ekelund,T. Forrester,B.W. Fudge,M. Gillingham, […] & The IAEA DLW Database Consortium, Energy expenditure and obesity across the economic spectrum, Proc. Natl. Acad. Sci. U.S.A. 122(29)e2420902122, https://doi.org/10.1073/pnas.2420902122(2025).



Copyright © ITmedia, Inc. All Rights Reserved.

アイティメディアからのお知らせ

あなたにおすすめの記事PR