ITmedia NEWS > 社会とIT >

兵庫県、知事がSNS投稿などの削除要請できる条例案 人種、信条、性的指向などの差別対策で

» 2025年08月19日 12時13分 公開
[ITmedia]

 兵庫県は8月18日、SNSなどインターネット上の誹謗中傷やプライバシー侵害、差別を防止するための条例案を公表した。県民から意見を公募し、兵庫県議会に提出する。

条例案の概要(出典:兵庫県)

 4月に施行された情報流通プラットフォーム対処法(以下、情プラ法)に基づき、個人からの削除申請が出にくい“集団に対する差別”について、削除要請や行政指導を行う。県民に対しては誹謗中傷などを行わないことを「県民の責務」として明記する。

 対象は人種、民族、信条、性別、社会的身分、門地、障害、疾病、性的指向、ジェンダーアイデンティティ。誹謗中傷や他人に知られたくないと認められる情報、人種などを理由として侮辱や不当な扱いを助長したり、誘発したりすると認められるもの。

 県は集団や県内の特定の地域に関する差別的な投稿などを収集し、知事がSNSを運営する特定電気通信役務提供者に対して削除を要請できる。要請を行っても削除されず、発信者が明らかだった場合は当人に指導なども行う。被害者向けの相談体制も整備する。

 情プラ法の事業者向けガイドラインでは、第三者からの削除要請について「速やかに対応を行うことが望ましい」としており、これが“SNS規制”につながりかねないとして問題視する声も上がっていた。

 兵庫県はパブリックコメントを電子申請、電子メール、FAXなどで受け付ける。期間は9月9日(必着)まで。

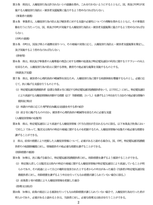
インターネット上の誹謗中傷、差別等による人権侵害の防止に関する条例(案)全文(1/3)
インターネット上の誹謗中傷、差別等による人権侵害の防止に関する条例(案)全文(2/3)
インターネット上の誹謗中傷、差別等による人権侵害の防止に関する条例(案)全文(3/3)

Copyright © ITmedia, Inc. All Rights Reserved.

アイティメディアからのお知らせ

あなたにおすすめの記事PR