ITmedia NEWS > セキュリティ >
セキュリティ・ホットトピックス

アスクル、12月第1週にも「ASKUL」Web注文再開へ ランサム被害から1カ月超(2/2 ページ)

» 2025年11月28日 17時56分 公開
[ITmedia]
前のページへ 1|2       
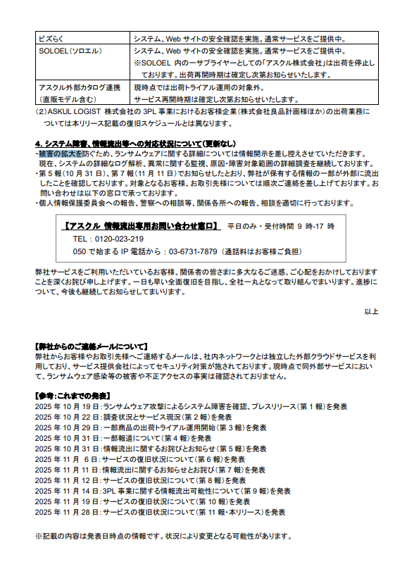
photo アスクルの発表(1/2)
photo アスクルの発表(2/2)
前のページへ 1|2       

Copyright © ITmedia, Inc. All Rights Reserved.

アイティメディアからのお知らせ

あなたにおすすめの記事PR