ITmedia NEWS > 社会とIT >
セキュリティ・ホットトピックス

ニセ代表取締役「5000万円送金して」──上場企業の子会社が詐欺被害 虚偽のメールに社員がだまされる

» 2026年02月06日 16時58分 公開
[松浦立樹ITmedia]

 旅行予約サイト「VELTRA」を運営するベルトラ(東京都中央区)は2月6日、子会社が振り込め詐欺の被害に遭ったことを発表した。被害にあったのは、子会社のリンクティビティ(東京都千代田区)で、被害額は約5000万円。代表者を名乗る第三者からのメールを信じ、資金を送金してしまった。

旅行予約サイト「VELTRA」(公式Webサイトから引用

 1月上旬ごろ、リンクティビティの従業員に対し、同社の代表者を装った悪意ある第三者からメールが届いた。内容は、社外の連絡先(SNSアカウント)へ誘導するもので、誘導先のSNSでは経理担当者に対して虚偽の送金指示が行われた。従業員はこれに従い、社内の銀行届出印を持ち出して、銀行窓口にて約5000万円を指定の口座に送金した。

 しかし、送金完了後に社内確認をする中でその指示が虚偽であり、犯罪に巻き込まれた可能性が高いことが判明。直ちに警察署へ被害を相談し、関係金融機関に対して事故の報告と振込先口座の凍結依頼を行った。

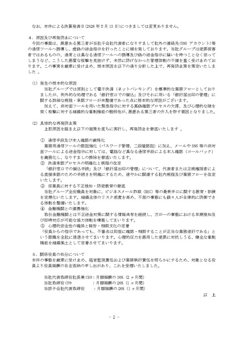
 詐欺被害について、ベルトラは「当社グループは犯罪被害者ではあるものの、通常とは異なる通信ツールへの誘導と、偽の送金指示に疑いを持つことなく従ってしまうなど、こうした悪質な攻撃を見抜けず、未然に防げなかった管理体制の不備を重く受け止めている」と説明。また、「銀行窓口での振込」と「銀行届出印の管理」に関する詳細な規定と承認フローが未整備だった点が原因だと分析している。

 これを受け、ベルトラは業務用通信ツールの認証強化や、非対面ツールによる送金指示には電話などの異なる通信手段での本人確認を義務化。他にも「決済承認プロセスの明確化と規定の改定」「従業員に対する不正検知・防犯教育の徹底」「金融機関との連携強化」「心理的安全性の確保と報告・相談文化の定着」などの再発防止策に取り組む。

 今回の事案の責任を取り、ベルトラの代表取締役社長は月額報酬の30%を自主返納(2カ月)、ベルトラのCFOとリンクティビティ代表取締役は月額報酬の20%を自主返納(1カ月)する。ベルトラの業績に与える影響は、被害資金の回収の可能性や保険適用の可否などを含め、現在詳細を精査中。最終的な損失計上の金額、時期、区分などは未定だ。

詐欺被害に関する発表(1/2)
詐欺被害に関する発表(2/2)

 SNSを使った詐欺被害を巡っては、LINEが1月ごろ、社長・役員を装うLINEグループ作成依頼メールによる詐欺に関して注意喚起を発表している。LINEは「送金や緊急対応を求められたら、メール以外(電話や対面など)の手段で必ず本人や上司に確認してほしい」と訴えている。

経営×IT×事業のコラボで導くデジタル基点のビジネス改革

経営層とIT部門、そして現場業務を担う事業部門の視点を合わせ、デジタル戦略の解像度を高めるためにはどうすればいいのでしょうか。本イベントでは、ビジネストレンドを整理しながら、今知りたい経営×IT×事業のコラボレーションで全社の変革を進めるためのヒントをお届けします。

photo

Copyright © ITmedia, Inc. All Rights Reserved.

アイティメディアからのお知らせ

あなたにおすすめの記事PR