ITmedia NEWS > セキュリティ >
セキュリティ・ホットトピックス

東海大、ランサム被害で個人情報漏えい 最大19万人分 業務委託先がルール違反、データを持ち帰り

» 2026年02月18日 18時29分 公開
[松浦立樹ITmedia]

 東海大学は2月18日、業務委託先のサーバが不正アクセスを受け、個人情報が漏えいしたと発表した。委託先では大学構内での現地作業か、専用環境へ接続して作業をするルールを設けていたが、それに反して委託先社内へデータを持ち帰るなど、本来のルールとは異なる対応があった。これにより、東海大関係者の個人情報が最大19万人分漏えいした。

東海大、ランサム被害で個人情報漏えい

 東海大のネットワークシステムの保守・管理などを行う東海ソフト開発(東京都渋谷区)が2025年11月7日、管理サーバに外部から不正アクセスを受けた痕跡を発見。その後調査したところ、ランサムウェアグループからの脅迫文がサーバに保存されていたことなどが明らかになった。

漏えいした個人情報の内訳

 これにより、東海大学の学生(20〜25年度在籍者)7万6314人、その保護者4万5810人、大学の役員・教職員4万9816人など、最大で延べ19万3118人分の個人情報が漏えい。流出したのは氏名や性別、生年月日、電話番号、住所、学園システムのパスワード、メールアドレスなどで、クレジットカード情報は含んでいないという。

 東海大は、委託先で個人情報取り扱いの不備があったことの他「当法人においても、委託先への個人情報の安全管理が徹底されていなかった」と説明。「ご関係者各位に多大なるご心配とご迷惑をおかけする事態を招いたことを、重ねて深くおわび申し上げます」と謝罪した。

 現在東海大では、個人情報漏えいの対象者に郵送などで順次通知を実施中。再発防止策として「学校法人内における個人情報管理の徹底」「業務委託先における個人情報管理の徹底」の2点を提示している。

 なお25年11月に発表した資料によると、攻撃グループは、何らかの方法で窃取した管理者アカウントを使って、リモートメンテナンス用の入り口から進入した可能性がある。攻撃グループはサーバへ侵入後、保管ファイルの一部をランサムウェアにより暗号化したという。

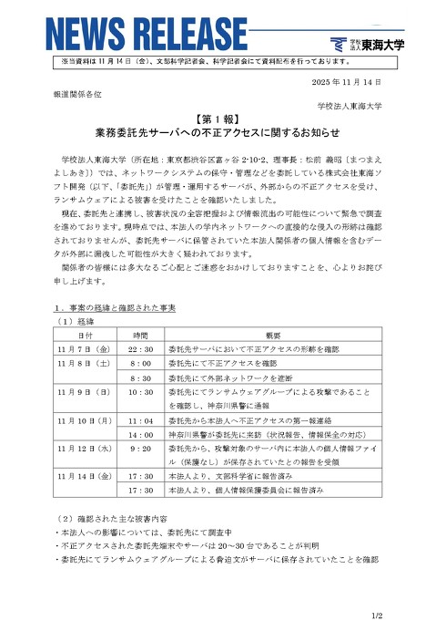
25年11月発表の第1報(1/2)
25年11月発表の第1報(2/2)

Copyright © ITmedia, Inc. All Rights Reserved.

アイティメディアからのお知らせ

あなたにおすすめの記事PR