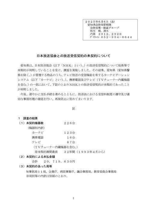
愛知県は6月6日、県が管理する一部のテレビ放送受信機器において、NHKとの放送受信契約が未契約だったと発表した。対象機器は計226台で、最長の未契約期間は1993年4月からの約32年間。未払い金額は2071万9630円で、速やかに支払い手続きを進めるとしている。
愛知県は、他県の自治体が管理するカーナビを搭載した公用車において、放送受信契約の未契約が判明したことを受け調査を実施。結果、愛知県が管理するカーナビ123台と携帯電話16台、テレビ(テレビチューナー内蔵機器を含む)87台、計226台の機器について、未契約のまま利用していたことが分かった。
愛知県は原因について「受信料制度の認識が不足していたため」と説明。設置場所ごとに放送受信契約が必要であることや、テレビ放送を受信する以外の用途でも受信料を支払う必要があったことを知らなかったとしている。また、テレビ視聴を想定していないカーナビや携帯電話は、テレビ受信機器として認識していなかったという。
今後、愛知県はNHKと協議した上で速やかに未払い金の支払い手続きを進める。また、現有の機器については、テレビ受信機能の必要性を判断し、撤去や処分をして再発防止に努めるという。
「郵便物が配送できなくなる」「ゆうパック廃止」は一切ない──日本郵便が声明
「釣魚島」表記で終了したNHK国際放送の多言語字幕 字幕生成は米Googleの翻訳API
日本IBM、NHKシステムの開発中断について見解 「協議の継続を希望する」
NHK、システム開発めぐり日本IBMを提訴 54億7000万円請求 IBM「協議を重ねて申し入れてきた」
イオンカードがNHK報道に反論 詐欺事件の原因が、同社のシステムエラーと取れるとしてCopyright © ITmedia, Inc. All Rights Reserved.
Special
PR