メディア
ITmedia AI+ >

AIを活用した授業とは? 全都立学校にAI導入、先行事例を紹介 AIで“架空の歴史”作る授業も(2/2 ページ)

» 2025年05月23日 07時00分 公開
[島田拓ITmedia]
前のページへ 1|2       

“架空の歴史”をAIで作成→史実との違いから学ぶ

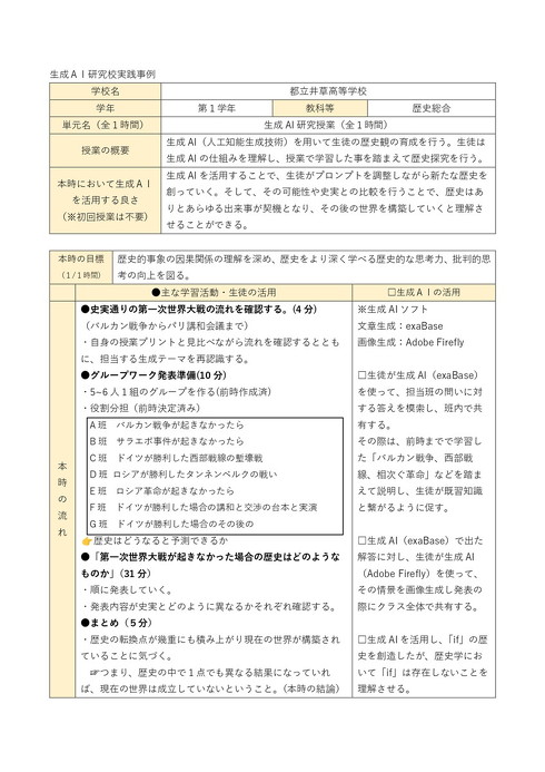
 歴史の授業で生成AIを活用している事例もあった。井草高等学校では、教科「歴史総合」で、生成AIを取り入れた授業を実施。生成AIで架空の歴史を生成し、史実と比較・検証したという。

 授業のテーマは、第一次世界大戦。導入部では、バルカン戦争からパリ講和会議に至るまで、1912年から17年までの史実通りの世界史について確認した。その後、クラスを7グループに分け、「バルカン戦争が起きなかったら」「サラエボ事件が起きなかったら」など、架空の歴史についてAIを活用して発表した。

 架空の歴史について発表するに当たり、生徒はエクサウィザーズ(東京都港区)のAIツール「exaBase」を活用。架空の歴史を記述する文章を作成した。また米AdobeのAIプラットフォーム「Adobe Firefly」の画像生成機能で、架空の歴史のイメージ画像を作成し、発表時にクラス全体に共有した。

 資料によると、例えば「バルカン戦争が起きなかったら」の発表では、「第一次世界大戦の引き金となった複雑な紛争状況が緩和され、戦争の開始が遅れる可能性が高かったです」などと説明。第一次世界大戦が起きなかったヨーロッパの情景をイメージした画像を共有し、史実との相違点を確認したという。

 授業の終わりには、「歴史の転換点が幾重にも積み上がり現在の世界が構築されていること」「歴史の中で1点でも異なる結果になっていれば、現在の世界は成立していないということ」について総括した。生成AIを活用することで「『if』の歴史を創造したが、歴史学において『if』は存在しないことを理解させる」狙いがあったとしている。

井草高等学校、教科「歴史総合」の授業でのAI活用例(1/2、画像は都が公開した資料より引用、以下同)
井草高等学校、教科「歴史総合」の授業でのAI活用例(2/2)

生成AIに「枕草子」を書かせる授業も

 中学校の活用事例には、AIに古典「枕草子」を書かせる授業もあった。大泉高等学校付属中学校では、国語の授業で枕草子を扱う際に生成AIを活用。書き出しの「春はあけぼの」に続く文章が「なぜ名文とされるのか」を学んだという。

 授業ではまず、枕草子の各段の冒頭文「春はあけぼの」「夏は夜」などを書き出しとして指定し、“生成AI流”の枕草子の文章を作成した。その際には「#」「-」などの記号を使って文章の構造を示す「マークダウン記法」で記述。これにより、AIにより正確にプロンプトを伝えられることを学習した。

 その後、生成AIが書いた枕草子と、オリジナルの清少納言の枕草子を比較し、両者の特長を分析した。例えば「多くの生成AI流『枕草子』では春夏秋冬の各段に関連はないのに対し、清少納言は『春はあけぼの・夏は夜・秋は夕暮れ・冬はつとめて』と特定の時間帯と四季の運行を組み合わせて章段全体を立体的に構成していること」などを学習。最後には学んだ枕草子の特長などを踏まえ、生徒自身が“自分流”の枕草子を執筆したという。

 資料内で、大泉高等学校付属中学校は、こうした授業でのAI活用に対し「ビッグデータから特定の語に続く可能性が高いと考えられる語を生成するという生成AIの特徴を生かして、清少納言の卓抜した発想・表現・構成や生徒の自分流『枕草子』の特徴を捉え直すことができる」と説明している。

 また、AIを活用するうえで意識したポイントとして、「生成AIの書いた文章をそのまま活用するのではなく、清少納言や自分の書いた文章と比較することで、複数テクストを批判的な視点をもって価値づける力を身に付けさせる」などを挙げている。

大泉高等学校付属中学校、国語の授業でのAI活用例(1/3、画像は都が公開した資料より引用、以下同)
大泉高等学校付属中学校、国語の授業でのAI活用例(2/3)
大泉高等学校付属中学校、国語の授業でのAI活用例(3/3)

 なお、都が運営する情報教育サイト「とうきょうの情報教育」には、22日時点で40件の生成AI活用に関する授業事例などを掲載している。「英語」の授業で英作文をAIに添削してもらう取り組みなど、紹介した教科以外にもさまざまな事例が見られる。興味のある方は確認してみると良いかもしれない。

前のページへ 1|2       

Copyright © ITmedia, Inc. All Rights Reserved.

アイティメディアからのお知らせ

SpecialPR
あなたにおすすめの記事PR